Website Free Courses Overview
Website Free Courses Overview
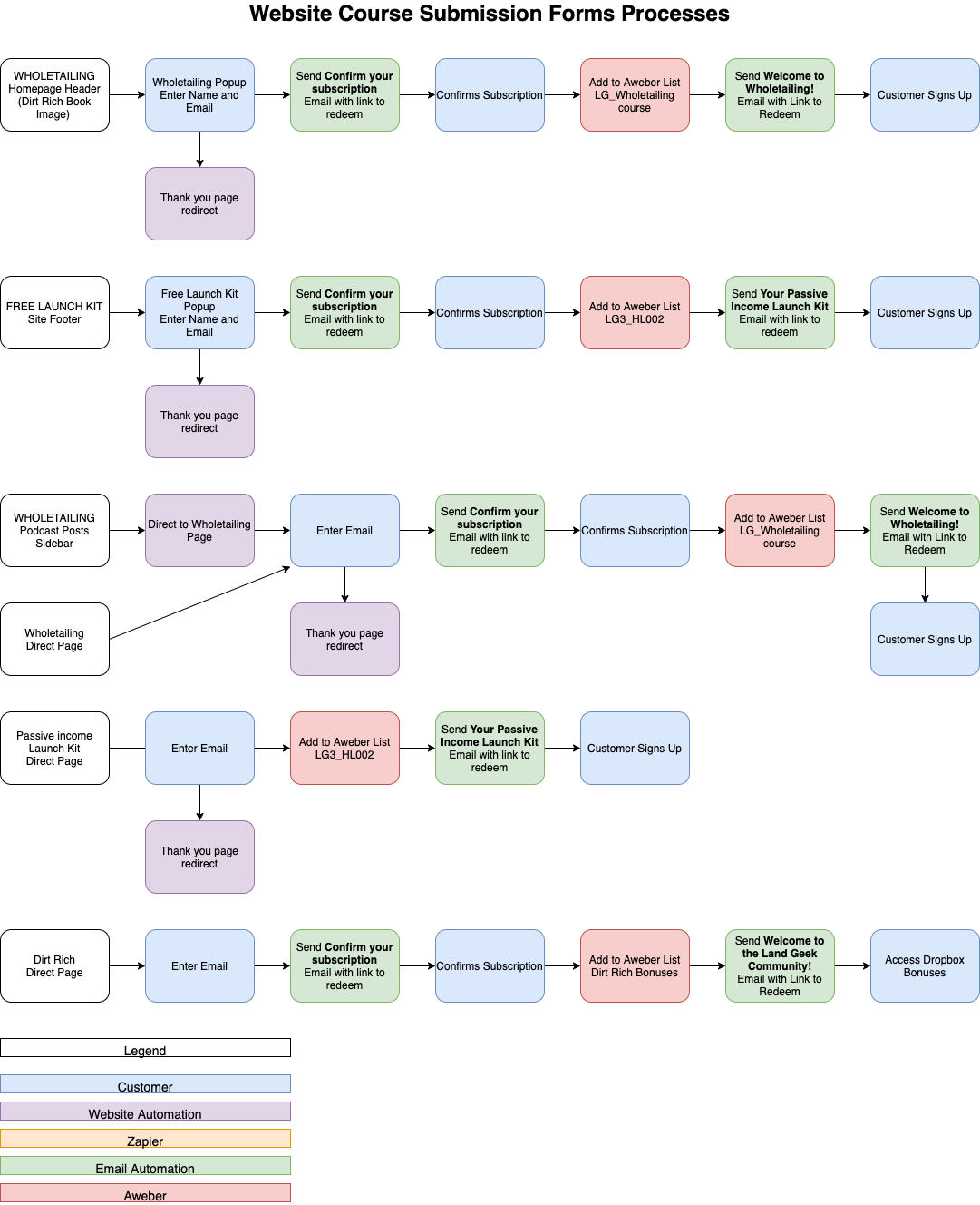
The Land Geek offers several free courses and bonuses via our website, they are:
- Passive Income Launch Kit - https://www.thelandgeek.com/launchkit
- Wholetailing Course - https://www.thelandgeek.com/wholetailing
- Dirt Rich Bonuses - https://www.thelandgeek.com/dirt-rich
There are several ways customers can gain access these materials. See the diagram below for more information.
Ticket Handling
Most often, questions regarding these programs will be specific to one program.
- [Passive Income Launch Kit]
- What the Launch Kit is
- How to access
- [Wholetailing Course]
- What the Wholetailing course is
- How to access
- [Dirt Rich Bonuses]
- What are the bonuses
- How to access
Please select the category that best matches your inquiry for more information on how to hand each ticket type.
